
发布日期:2025-12-28 来源: 网络 阅读量()
U8.COM·(中国区)有限公司官网从国家相关政策导向以及建筑行业节能、节水、节材和环保的可持续发展方向来看,商品住宅精装修交付已是大势所趋。
对大部分与地产相关的企业来说,这是机遇也是挑战,精装修房不仅能提高施工质量,利于实现住宅装修工业化生产,也可带来溢价,成为新的利润增长点。
火热市场的背后是居高不下的精装修交房投诉率,渗漏问题已成为精装修交付的质量痛点和近年热点问题。
本文内容将结合装饰行业施工新技术的应用,探讨精装修项目里装配式整体卫生间在防水工程中渗漏防控的手段。
随着近年来国家对环保、绿色建筑相关政策的推广,目前30多个省市已出台装配式建筑专门的指导意见和相关配套措施,扶持相关产业发展,装配式建筑在国内有着较好的发展趋势,预计装配式建筑占新建建筑比例20%以上,在省市建筑中比例30%以上,在保障性安居工程中比例达40%以上。
住建部《装配式建筑评分标准》国标制定了装配式建筑详细评分表,规定整体卫生间的分值占比高达6%,装配式整体卫生间在装配式建筑中地位相当重要。
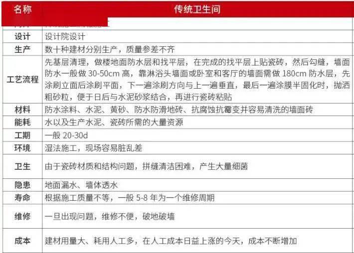
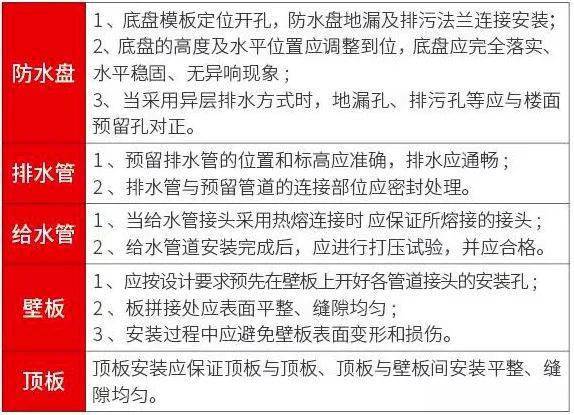
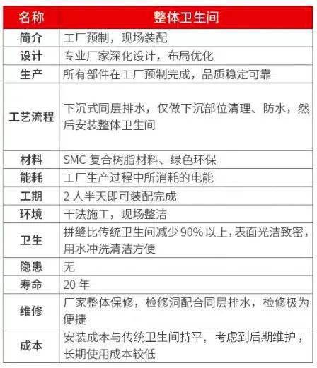
装配式整体卫生间由防水盘、壁板、顶板及支撑龙骨构成主体框架,并与各种洁具及功能配件组合而成通过现场装配或整体吊装进展装配安装的独立卫间模块。
防水盘采用特殊材质一体成型,可做到无差段门框,在淋浴区采用高低差设计,兼具干湿分离功能,具有防水、防滑、防渗漏、排水与承载等功能的底部盘形组件,是整体卫生间的重要组成部分,防水盘的性能应符合相关规定。
目前国内装配式整体卫生间,根据材质区分为SMC彩钢板体系、蜂窝铝板体系、聚氨酯发泡体系、GRC镀铝锌龙骨体系,不同体系下的防水盘有所区别。
①装配式卫生间采用底盘一体成型,有效防止渗漏,提高卫生间防渗漏的安全性;
③由于定制生产标准化,提高材料利用率,现场组装几乎没有建筑垃圾,节能环保;
④现场拼装只需两人,干法施工,正常程序下,两天左右即可安装完一个卫生间,节省人工成本,提升效率。
① 由于现场工人施工水平和管理人员管理水平参差不齐,工程质量可控性差,难以满足规范和标准要求,影响防渗漏的安全性;
② 建筑模式采用现场防水施工,保护层现场浇筑与现场湿作业,生产存在大量建筑垃圾;
装配式卫生间采用结构性防水干法施工,建筑现场无需做任何防水施工,仅需在瓷砖拼板安装完成后做瓷砖美观填缝。
装配式卫生间根据现场施工条件,有同层排水、异层排水两种排水方式,对应不同建筑方案,同层排水可避免穿越楼板造成的产权纠纷,降噪且维修方便。
如采用同层不降板排水,需提前预埋排水汇集器(集成水封),干湿地漏、洗脸盆接入集成水封,后排水座便器单独排放接入立管,汇集水封带有应急积水排放口。
不降板装配式集成卫生间排水管道穿楼板配件采用预埋工法,后续干法施工,提高施工效率,预埋件产生偏差后有立管较位器;
排水横支管在防水底盘安装好后施工,管道连接方便、简单、快速,防水底盘无孔洞杜绝渗漏。
防水底盘自带地漏排水接口,出口呈椭圆形,配套有软调节装置,可以实现底盘自带接口和排水汇集器集成水封接口在任意方向的快速连接。
注:分离底台连接时,使其与周边的玻璃钢层完全缝合,再铺设地砖层以及找坡,确保防水底盘不漏水。
墙面PE防水防潮隔膜与防水底盘粘贴,搭接不小于30 mm,搭接处采用20mm宽胶条粘贴严密,形成整体防水防潮层。
卫生间门口设置止水门槛,高 100mm,防水涂料每次涂刷0.8 kg/㎡,多遍涂刷平面达到1.5mm厚度,立面达到1.2mm。
过门石安装时需将过门石定位于门槛中,条粘于整体淋浴底盘上,保证下部垫实具有局部抗压能力,标高高于卫生间地面15mm。
装配式卫生间应在基层质量验收合格后施工,施工过程中应及时进行质量检查、隐蔽工程验收,形成自检记录,施工完成后并入成品住房工程验收中。
针对装配式卫生间的施工质量,可以依据其施工特性,从安装面、防水盘、闭水试验、排水管、功能等五大验收,进行层层把关,以确保施工质量。
精装修防渗漏管理必须在选材、施工工艺、过程质量管控等环节都严加管控,才能确保精装修项目防渗漏管理满足质量控制要求,实现质量目标。